Doom Wiki

Welcome to the Doom Wiki! Log in and join the community.

READ MORE

Doom Wiki
This article is a stub. Please help the Doom Wiki by expanding it.
This level occupies the map slot MAP31. For other maps which occupy this slot, see Category:MAP31.

MAP31: In the Void is the third and final secret level in Doom 64. The level is set inside a massive void filled with fog and infested by demons. The level itself consists of traveling across large bridges and void tunnels while fighting many Pain Elementals, Spectres, Barons & Hell Knights, the level also contains the third and final blue demon key. The background music for this level is the same ambient/horror song heard in MAP17: Watch Your Step. This level is accessible from MAP18: Spawned Fear.

Start Level Message[]

You wretch as a strange acrid odor assaults you.

Death and Demon carcass!

No nightmare could have prepared you for this.

You realize that this place was not meant for living humans.

Walkthrough[]

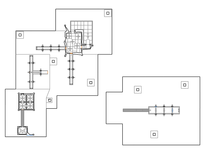
Doom64 MAP31

Map of MAP31

The Demon Key[]

After you hit the yellow key switch and walk past the arch on your way to the exit, you will hear an earthquake and see the screen shake. Now go all the way back to where the Demon Key is.

A new switch has arisen here. Hit the switch, then run all the way back to where you found the blue key. The little square the blue key was resting on has risen a bit, allowing you to run up into the "tunnel" where the Demon Key now awaits you.

On occasion, the artifact will sometimes disappear before you grab it in the tunnel. Should this happen, you have to run all the way back to its original spot, hit the switch, and head back to the tunnel to pick it up.

Secrets[]

There are no secrets in this level.

Statistics[]

Map data[]

Things 256
Vertices 1592
Linedefs 2086
Sidedefs 3488
Sectors 276

Things[]

Monsters BG and BIO IOD WMD
Nightmare Imps 2 1 0
Spectres 8 12 15
Lost Souls 3 5 6
Hell Knights 3 3 4
Barons of Hell 3 9 11
Pain Elementals 2 6 9
Mancubi 3 5 5